Вернуться к содержанию учебника
Упражнения § 1. Страница 8
6 7 8 9 10 11 12 13 14 15 16
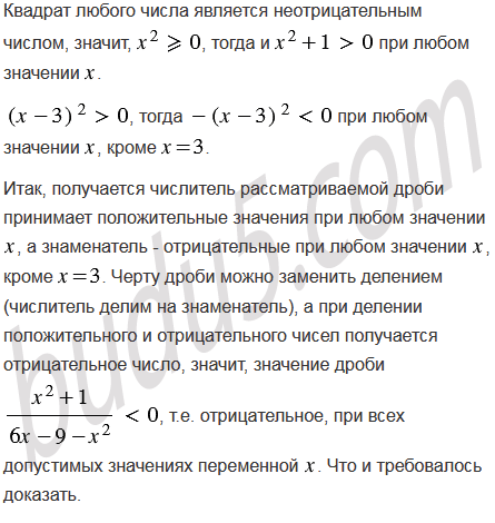
Докажите, что при всех допустимых значениях переменной значение дроби:
1) положительное;
2) отрицательное.
Вспомните: